欢迎光临江苏宏亚高空工程有限公司官方网站!
注册
/
登录
24小时咨询热线:
199 0515 5555
全国咨询热线:
199 0515 5555
网站首页
公司简介
公司介绍
企业资信
公司荣誉
施工项目
烟囱施工
水塔施工
冷却塔施工
钢结构防腐
桥梁防腐
筒仓灰库
烟囱美化
烟塔美化
冷却塔美化
凉水塔美化
水塔美化
项目案例
烟囱工程
冷却塔工程
水塔工程
筒仓工程
钢结构工程
桥梁工程
烟囱美化
烟塔工程
冷却塔美化
工程技术
冷却塔施工
水塔施工
烟囱施工
筒仓灰库
桥梁防腐
钢结构防腐
烟囱美化
烟塔美化
冷却塔美化
筒仓美化
新闻动态
企业新闻
行业动态
联系方式
工程技术
首页
>>
工程技术
>>
烟囱施工
烟囱施工
冷却塔施工
水塔施工
烟囱施工
筒仓灰库
桥梁防腐
钢结构防腐
烟囱美化
烟塔美化
冷却塔美化
筒仓美化
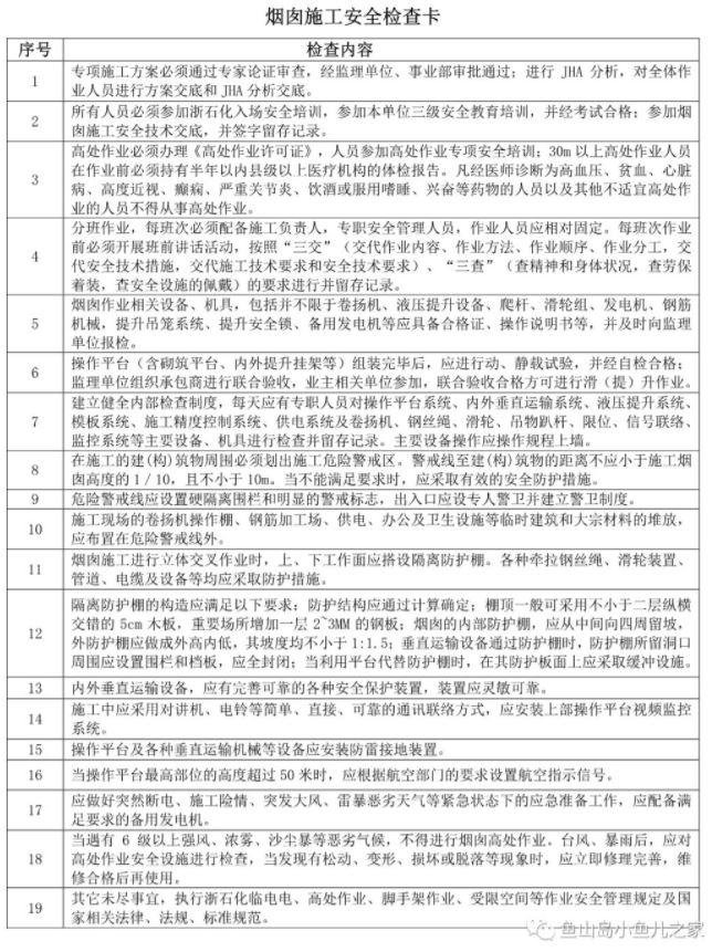
烟囱施工安全检查卡
发布时间:2019-12-29
发布人:admin
人气:939
现场烟囱施工属于重点安全管控范围,HSE管理部将重点进行烟囱施工安全检查(内容见检查卡)。请项目部组织监理和施工单位按照卡片内容先进行自查、整改,请尚未施工的项目部组织监理和施工单位学习并落实进施工方案中。
标签:
上一篇:
基于价值工程的火电厂烟囱防腐方案遴选
下一篇:
钢烟囱制作安装防腐处理施工方案
扫一扫咨询微信客服
在线客服
服务热线
服务热线
199 0515 5555
微信咨询
返回顶部